Richtek Designer 線上模擬軟體應用須知
摘要
Richtek DesignerTM 線上模擬軟體可以為使用者提供各種常用立錡產品的精確模擬。為能在最短的時間內得到最佳模擬結果,此文件提供了各種模擬分析所用之模型和計算方法的一些技術相關背景知識,並將解釋本軟體的一些限制,以及建議如何修正以確保最終的應用電路與所模擬的性能越接近越好。最後請注意,本文件主要都是針對 Richtek DesignerTM 初始版中的直流轉換器所作的說明。
1.
簡介
Richtek DesignerTM 線上模擬軟體可以為使用者提供各種常用立錡產品的精確模擬。為能在最短的時間內得到最佳模擬結果,此文件提供了各種模擬分析所用之模型和計算方法的一些技術相關背景知識,並將解釋本軟體的一些限制,以及建議如何修正以確保最終的應用電路與所模擬的性能越接近越好。最後請注意,本文件主要都是針對 Richtek DesignerTM 初始版中的直流轉換器所作的說明。
2.
選擇器件 (Part Selection)
改變產品選擇 (Parts Selection Filter) 值:VIN / VOUT / IOUT,以及勾選所要之特點和封裝時,產品線 (Parts Table) 會根據使用者所設定的而自動更新。所選出的元件是根據每個IC的規格書中所列的推薦值。
部份特點選項的說明:
連續操作模式 (Continuous Operating Mode) 表示元件是在定頻 PWM 模式下操作的,且無提高輕載的效率。電感電流在整個負載範圍內都是連續的。這些元件通常用在需要操作頻率控制良好的,或者不需要特殊低功耗待機功能的電源供應器。
非連續操作模式 (Discontinuous Operating Mode) 表示元件在電感器電流達到零時,會在變頻非連續模式下操作。在非常輕的負載下操作時,這些轉換器的開關頻率將降低,以提高輕載效率。這些元件通常用在需要節省功率的低功率待機模式電源供應器。
OCP為過流保護,一般的限制電流功能。
OVP為(輸出)過壓保護。
UVP為(輸出)欠壓保護。當輸出電壓超過一定電壓值(例如,在輸出過載的情況下)OVP和UVP保護將被啟動。有兩種OVP/ UVP保護:
· 栓鎖模式:當OVP/ UVP啟動時,會將元件栓鎖
· 斷續模式:當OVP/ UVP啟動時,會將元件關閉,然後再自動啟動元件。
更多相關內容,請參考元件的規格書。
3.
生成電路 (Design Requirements)
當選定了特定的器件之後,會自動切換到生成電路網頁。預設輸入電壓值 (VIN-max / VIN-min) 是設定為有 +/-20% 的容差,也允許使用者自由調整。VIN-max 和 VIN-min可設為相同值。在模擬分析中,穩態輸入電壓是用 (VIN-max + VIN-min)/2 來計算。
輸出電壓 (VOUT) 和輸出電流 (IOUT) 也可被設定,而他們會影響所產生之應用電路的元件值。
請注意,降壓轉換器之輸入電壓必須高於輸出電壓,且還必須考慮轉換器的最大責任週期:
(ACOT元件之最大責任週期可以從最小OFF時間,即 tOFF(MIN), 和開關頻率推算而得)
4.
仿真分析:應用電路 (Analyze)
按下生成電路圖按鈕時,模擬軟體將會自動產生一個應用電路。
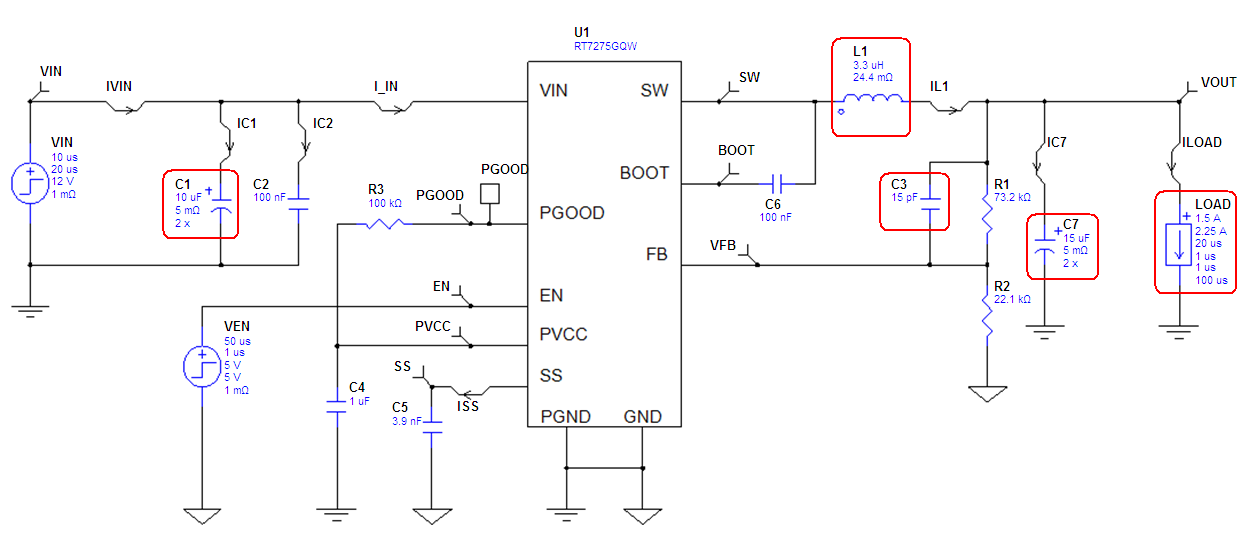
下方圖一為自動產生的DC / DC降壓轉換器之應用電路的例子。

圖一、自動產生之電路圖,特別標示出主要的元件
各個主要的元件值是根據設計和性能方面的需求:
預設的輸入電壓VIN是取生成電路中之VIN-max與VIN-min的平均值。
檢視負載之瞬態響應時,負載元件要設定起始電流 (Start Current) 和脈衝電流 (Pulse Current) 。起始電流預設為生成電路中之最大負載值的50%,且經一延遲時間後跳升至最大負載電流的75%,形成一脈衝。負載預設的上升時間 (Rise Time) 和下降時間 (Fall Time) 都是1µsec。這些設定都非常適合用來檢視轉換器的一般瞬態響應。
若要觀察閉迴路阻尼現象,穩定性和輸出下沖 (sag) 和過沖 (soar) 的影響時,上升和下降時間可以減少到100〜500nsec。
預設電感值L1是以電感漣波電流為最大負載電流的33%而計算出來的。

用較大的電感,可降低漣波電流,因此也就減小輸出漣波電壓。然而用較小的電感可略為提高負載的瞬態恢復速度。
預設的輸出電容值 C7 是在最低輸入電壓、負載瞬間變化從零到 I-MAX、輸出電壓下沖 (sag) 為 5% 時的情形下計算出來的。
(詳情請參閱IC 規格書)
較大的輸出電容可改善電壓下沖 (sag) 的情形,並減少輸出漣波。對於非連續操作模式的元件,可能需要較大的輸出電容,好在輕載操作時降低輸出漣波。
對於ACOT 元件,較大的輸出電容也可能會需要較大前饋電容 C3,以期有好的穩定性和瞬態響應。
對於ACOT 元件在輸出電壓高於 1.5V 的應用中,通常需加前饋電容 C3,它有助於瞬態響應。如果不需要 C3,軟體會自動將它設為1pF,也就是可被忽略的。預設值通常可提供足夠的阻尼響應,但是,若改變了回授網路 R1 / R2的阻抗,就需要跟著調整 C3 以保持時間常數在 250nsec〜350nsec之間。此外,當輸出電容 C7 或電感 L1 增加時,C3的值也需跟著增加。瞬態響應的模擬可用來驗證C3的正確值:欠阻尼的步階響應(有振鈴),表示C3值需要增加。而當C3值過大時,則輸出電壓在初始的瞬態之後就會緩慢地返回至它的額定值。
若輸出電流 > 1.5A,預設的輸入電容 C1是 2x10µF,而若輸出電流 < 1.5A,則預設的 C1 即為 1x10µF。
輸入漣波和輸入電容的 RMS 電流可以透過穩態分析的模擬來驗證。
輸入電容 C2 是一個很小、有非常低ESR 值的高頻去耦電容。若將該電容值設為 1pF時,可看到此電容對輸入電源之高頻雜訊的影響。
5.
穩態分析 (Steady-State Analysis)
在穩態分析中,電路的穩定操作點可用設定的輸入電壓,及負載設定中的起始電流值計算出來。模擬時間的設定是在PWM模式下,大約可顯示 5 個開關週期。
每次模擬結束後,會產生五個不同的波形集。
View Results可綜覽這 5 組波形集:
Switching:
用於檢視和開關相關的電壓和電流的波形,如峰值電感電流,輸出電容的RMS電流,和在BOOT接腳上的最大電壓等。注意,高階效應像由寄生電感造成的高頻振鈴並不包括在內。ACOT模型中,由於空滯時間而造成本體二極體的導通的效應也不會顯示出來。
IC:
可檢視各種和IC接腳相關的電壓和電流波形圖。
Input:
可檢視輸入節點的電壓和電流:檢查輸入電壓的開關漣波,輸入電容的 RMS 電流和高頻去耦電容的效應。
Output:
可檢視輸出的開關漣波和負載電流。
All:
可同時顯示所有的波形,並可自由選擇要一起顯示的波形。若想看到某些參數之間的關係,卻無法在另外四個波形集顯示時,這個功能就非常有用。
以下例子將示範如何用此功能來檢視波形:例如要同時細看電感電流和輸出電壓漣波之波形,可按照下列步驟操作:
|
選擇穩態分析的All 波形集
|
按x 按鈕,可全部取消選擇,然後只點擊 IL1 和 VOUT 的勾選框。
|
|

|

|
|
由於電壓刻度過大,須局部放大電壓波形圖,才能看到因開關造成的輸出漣波。
|
若想將電流波形重新回復顯示,可點擊垂直的電流刻度,並將單位設為mA,如此電流波形可回復顯示原來的大小。
|
|

|

|
|
|
若想將任何信號移至列表的頂端,可點擊該信號,並重複點擊向上箭頭 (^)。
在底部測量區的下拉選單中,可選擇想為IL1 和 VOUT 所作的各種測量。
|
輸出電壓精確度的檢視:在此模擬軟體中的ACOT模型,從各方面來看可說是相當準確的。在ACOT的電壓調節中,FB電壓谷會和內部參考電壓作比較,因此FB接腳的漣波會影響輸出的DC值。此模擬軟體有模擬出此特性,同時也模擬前饋電容C3對此特性的影響。以下是模擬RT7275GQW 在輸出電壓為3.3V的情形。電感 L1 用 2µH 及電容 C7 只用一個10µF,以增加輸出漣波,並且為了將前饋電容的影響顯現出來,將 C3 增加至 33pF。
按此計算方式
可選擇回授電阻使得輸出電壓約為3.3V,其中R1和R2是從誤差 1% 的標準電阻中選擇。在本例中,根據所選擇的電阻值計算出來的輸出電壓應會是:
或 3.299V。見圖二。

圖二
執行穩態分析且檢查輸出波形後,可以看到輸出電壓的峰至峰漣波值為33mV,平均輸出電壓值3.368V,所以比計算出來的輸出電壓 3.299V 高了 69mV。見圖三。

圖三
平均輸出電壓較高是因為輸出電壓峰至峰漣波值 33mVpp 的大部分是透過前饋電容 C3 傳到 FB 接腳。因為 ACOT 元件會調節 FB 電壓谷,輸出電壓因此增加,且增加值為平均電壓和FB 接腳上的谷值電壓之差(在此例中大約為 20mV),再乘以分壓器之比率R1/R2。對於輸出電壓的精確度要求較高的應用,此軟體可模擬出這種效應。
6.
瞬態分析 (Transient Analysis )
在瞬態模擬中,使用者可以透過改變負載條件來檢視電路的運作。模擬時間預設為0.2毫秒 (msec),但最多可至 5 毫秒 (msec)。瞬態分析可以用來檢查電路的穩定性和輸出的過沖和下沖。此電路模型還包括過流保護和過壓保護;透過增加負載,或甚至將負載條件設為負的,可檢視保護模式的運作方式。
在輕載時,對於非連續操作模式的元件,穩態分析的模擬時間通常過短,而無法提供很多有用的信息。想檢視這些元件在輕載條件下的穩態操作時,最好是透過瞬態分析且用較長的模擬時間來模擬。欲將瞬態分析修改成一個模擬時間較長的穩態模擬的話,可將負載起始電流和脈衝電流設為相同值(例如 10mA 的輕載)。
執行瞬態模擬後,如前章穩態分析所述,一樣有 5組波形集產生。 (Switching,IC,Input,Output,All)
瞬態模擬的應用範例如下:
1. 對於非連續工作模式的元件,有時最好知道在什麼負載電流時,它會從非連續模式切換到連續模式。想了解,可將負載起始電流設為 10mA,脈衝電流為1A,上升時間增至 5msec,執行瞬態模擬 5 毫秒 (msec) 的時間。然後選擇 All 波形視窗,取消所有的波形,然後選擇 ILOAD, IL1 和 VOUT。按需要而局部放大 VOUT ,然後點擊垂直的電流軸並將單位從 A 改為 mA 即可重新顯示電流波形。圖四顯示 RT7276GQW 12V – 3.3V / 2A,且負載為緩慢上升之應用的模擬結果。用游標來選擇電感電流變化的區域,游標讀數可顯示模式發生變化時的負載。

圖四、模擬RT7276GQW負載緩慢地上升顯示非連續模式轉為連續模式
2. 檢視 ACOT 轉換器的穩定度
ACOT轉換器在很寬範圍的輸入和輸出電壓,不同的電感和輸出電容之下都很穩定。然而也有一些情況下,系統會有不穩定的情形發生:
a) 當用太小的輸出電容時,會發生次諧波振盪。(請注意,這僅發生在選用非常小的輸出電容。在大多數應用中,輸出電容的選擇是根據輸出漣波和瞬態響應的要求,而它通常都不會接近會導致次諧波不穩定性的低電容值。詳情請參見該IC的規格書)。
b) 當用太大的輸出電容,且在有較高輸出電壓的應用中,控制迴路可能會變成欠阻尼,除非C3夠大。(參見應用須知AN003 ACOT® 穩定度測試)
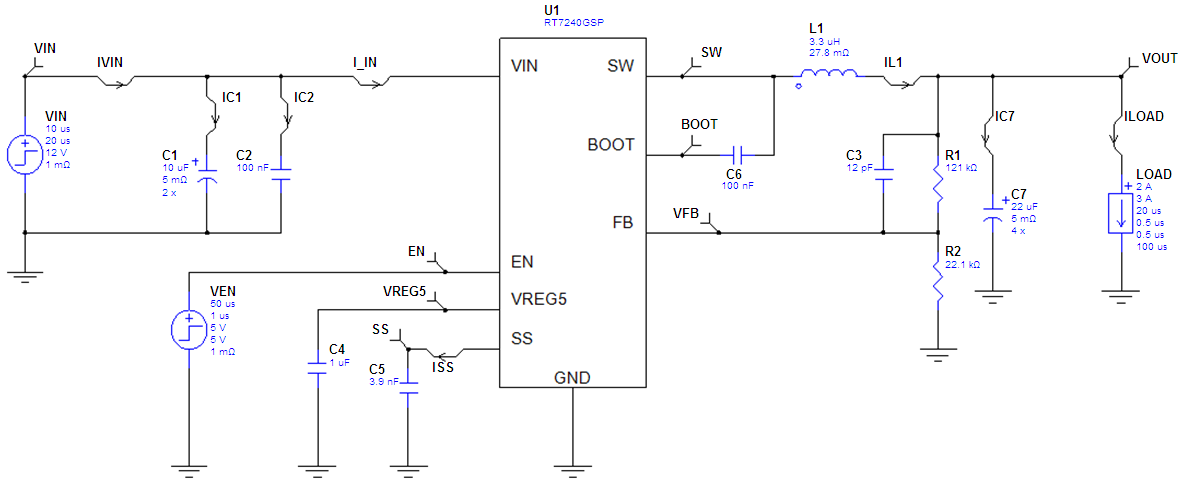
檢視 RT7240GSP 5V /4A ACOT之應用的穩定性:在選擇器件中選擇RT7240GSP。在生成電路中,將運行參數的輸入設為 12V,輸出 5V,負載電流為 4A。產生電路,並將輸出電容從2x22µF增加到4x22µF。負載電流上升時間和下降時間改為0.5µsec。參見圖五的電路圖。

圖五、增加輸出電容的 RT7240GSP 12V – 5V / 4A
執行瞬態模擬後,選擇 Output 波形集,可以看出,輸出電壓的瞬態響應顯示有一些振鈴 (ringing),表示是一個欠阻尼的響應。見圖六。

圖六、ACOT欠阻尼的瞬態響應
此 ACOT 控制迴路的阻尼可以藉著增加前饋電容 C3 而改善。下方圖七顯示 C3從12pF時增加至100pF的瞬態響應,而良好阻尼的響應表示此電路是穩定的。

圖七、ACOT良好阻尼的瞬態響應
7.
啟動過程分析 (Startup Analysis)
在啟動過程分析中,使用者可觀察在啟動階段時,透過輸入電壓或啟用信號 (Enable),電路的啟動。模擬結果可正確地顯示轉換器的軟啟動操作,輸出電壓的穩定過程和 PGOOD 的啟動。而分析過程所用的負載值是負載的初始值(起始電流)。
Vin 的 UVLO 門檻值和啟用信號 (Enable) 都正確地模擬,模擬結果可以用於電源時序和電源啟動順序。啟動過程分析的預設模擬時間是 5 毫秒 (msec) ,但最高可以增加到 50 毫秒 (msec) (請注意:將模擬時間設為 50msec 會大大增加軟體模擬所用的時間)。Vin 和啟用信號 (Enable) 的延遲和上升時間都可以設定的,也允許可由 Vin 啟動或由啟用信號 (Enable) 啟動。
由啟用信號 (Enable) 啟動:
下方圖八的模擬顯示的是 RT7275GQW,在 3.3V,由啟用信號來啟動的應用。
在該模擬中,啟用信號的延遲設定為 50µsec,且上升時間設為 5 毫秒 (msec)。啟動過程分析的模擬時間設為10毫秒 (msec) 。

圖八、RT7275GQW 由啟用信號啟動
要了解如何由 EN 啟動,選擇顯示這些信號:VIN、PVCC、EN、SS、VOUT和PGOOD。
當 VIN 上升至至 12V 時,轉換器在低功耗待機模式中操作。然後當 EN 緩慢上升,並超過內部的 VCC 啟動門檻值(通常為 0.7V)時,PVCC 開始啟動。EN 繼續上升且超過轉換器的鎖定門檻值 (通常為 1.4 V)時, SS 電流源打開並充電軟啟動電容,然後 SS 電壓開始上升。當 SS 電壓超過 0.6V,轉換器進入以小脈衝切換的非連續模式,VOUT 開始慢慢地上升,其速率是由 SS 電壓上升來決定。通常 SS 到達 1.36V 時,VOUT 就會升到預定值。而即使 VOUT 提前到達預定值,當 SS 電壓上升到 2.2V 時,PGOOD 也會啟動,雖會有一些延遲。
由VIN啟動:
下方圖九顯示RT7275GQW 在3.3 V 的應用,由 VIN 啟動的模擬結果。模擬時,將VIN信號延遲設為50µsec,上升時間設為5msec。

圖九、RT7275GQW 由VIN 啟動
要了解如何由 VIN 啟動,選擇顯示這些信號:VIN、PVCC、EN、SS、VOUT和PGOOD。
模擬開始時,EN 為 “HIGH”,但 VIN 從零開始。當 VIN 緩慢上升,內部 PVCC LDO 會開始啟動,所以PVCC會隨VIN而上升。當PVCC 超過 UVLO 門檻值(通常為 3.85V)時,SS 電流源打開並充電軟啟動電容,然後 SS 電壓開始上升。當SS電壓超過0.6V,轉換器進入以小脈衝切換的非連續模式,VOUT 開始慢慢地上升,其速率是由 SS 電壓上升來決定。通常 SS 到達 1.36V 時,VOUT 就會升到預定值。而即使 VOUT 提前到達預定值,當 SS 電壓上升到 2.2V 時,PGOOD 也會啟動,雖會有一些延遲。
8.
效率評估 (Efficiency)
效率評估會分析有關系統的總效率。計算方式會考慮電路圖中所用的零組件,也包括如偏壓的靜態電流損耗、柵極驅動損耗、MOSFET導通內阻 (Rdson) 的導通損耗、空滯時間的損失、電感 DCR 和鐵芯的損耗、並輸入和輸出電容的 ESR 損耗等許多詳細的參數在內。透過模擬可了解非連續模式元件在輕載條件下的損耗較少。溫度對各參數的影響也有包括進來。
效率計算是根據
,其中負載電流是根據電路圖中的最大負載電流值,且從 1% 到 100% 都有評估。
圖十顯示 RT7276GQW 在 12V至3.3V / 2A之應用的效率評估圖。沿著曲線移動滑鼠,並點擊特定的負載電流,都可顯示它的效率值。
RT7276GQW 是非連續模式的元件;圖十可明顯看出在負載電流低於 0.3A的輕載條件下,它的效率是有改善的。

圖十、RT7276GQW 在 12V至3.3V / 2A之應用的效率評估圖。
9.
物料清單 (BOM)
當選擇物料清單選項時,物料清單就會從應用電路圖自動產生出來。
在物料清單的最上方,可以選擇不同經銷商,而元件的價格也會顯示出來。下方圖十一顯示 的是RT7276GQW 在12V至3.3V / 2A的應用中軟體預設的物料清單。

圖十一、RT7276GQW 在12V至3.3V / 2A的應用中預設的物料清單
此軟體在產生物料清單上尚有一些限制。建議要仔細檢查所列出的組件,以確保它們是合用的:
電感類型可能會需要修改:SMD類型通常比含鉛類型較合適。
輸入和輸出電容需要檢查其介質類型、等級、和電容值。特別需要注意的是在較高輸出電壓之應用中的輸出電容;自動產生物料清單的模擬器是不會將陶瓷電容的直流偏壓效應考慮進來的:
在上述 RT7276GQW 12V - 3.3V / 2A 的例子中,電路圖顯示了輸出電容C7為2x10µF、ESR 為 5mΩ。所有模擬都是根據這些值計算而得。
在物料清單中,預設的電容為 AVX 08056C106KAT2A 10μF / 6.3V 0805 尺寸的陶瓷電容。 而 AVX的規格書中並沒有提供關於電容值和直流偏壓的關係,然而根據其他供應商的數據,標準的 10µF / 6.3V 0805尺寸的MLCC在3.3Vdc的實際電容值會低於零偏壓電壓時的額定電容值約 20%。在5Vdc時,通常電容值下降了40%!若實際電路要達到模擬的結果,就需使用較大的電容或另接額外的電容以補償這種直流偏壓造成的效應。
見圖十二和十三:MLCC電容0805和1206尺寸之間直流偏壓效應之比較。 (從Murata規格書)

圖十二、10µF / 6.3V 0805尺寸 MLCC的直流偏壓效應

圖十三、10µF / 6.3V 1206尺寸 MLCC的直流偏壓效應
在選擇元件的最後階段,須要把這些元件的變化情形考慮進來,以避免模擬結果和實際電路操作之間有顯著的差異。
10.
結果匯總 (Summary)
結果匯總會列出所有已完成的模擬結果、效率評估數據和最後所選的物料清單。這份總結可以列印出來或以 PDF 格式儲存。
也可將每個設計保存下來,方便以後再用。
11.
總結
Richtek DesignerTM 線上模擬軟體能提供使用者,根據特定的應用需求和所選擇立錡的 IC 元件,立即產生一應用電路圖。此應用電路可透過穩態分析、瞬態分析、啟動過程分析和效率評估等來驗證,並且檢視和驗證電路是否滿足應用之最終要求。最後也可以產生物料清單和結果匯總。和所有的模擬軟體一樣,模擬所用的模型有其一定的局限性,所以極力建議使用者最後能透過 IC 評估板來驗證,以確保此設計完全符合所需的應用。
在初始版的 Richtek DesignerTM 中,受歡迎的ACOT系列的模型已包括在內。而更多常用的電流模式降壓轉換器的模擬模型不久將發佈。請定期查看並更新。